新闻
1.香巴拉
Sakyong Mipham
在星期五发表的一封信中,香巴拉佛教界的最高领导机构卡拉帕委员会全体辞职。信上写道:
亲爱的Shambhalians,
为了开始我们社区的治愈进程,卡拉帕议员们将辞去我们的职务。
在这个毫无根据的时代,人们希望有更多的清晰和答案,但事实是还有很多是未知的。我们认识到,我们的体制有一部分是坏的,需要解散,以便为真正的变革腾出空间。
负责任地退出是我们的愿望。将分阶段退出,这样就会有一个董事会来维护该组织的法律和财务责任。过渡领导小组的顾问正在协助香巴拉规划如何构建和沟通这一进展。我们也在阅读和聆听你们分享的所有反馈。我们将在整合建议和了解更多信息后尽快分享更多细节。
此外,我们要正式宣布在过去几天中得到证实的几项进展。
- 与“橄榄枝”的协议已经签署。他们将以中立的身份提供专业知识,接收有关灾难的报道,为幸存者进行宣传,并就我们未来的政策提供咨询。橄榄枝也将亲自介绍自己给你,香巴拉社区,很快。
- 我们聘请了位于新斯科舍省哈利法克斯的Wickwire Holm律师事务所作为第三方调查员,调查涉及香巴拉社区任何教师或领袖的虐待或不当行为。
我们将很快提供关于这两个过程的更多细节。我们致力于定期和透明地与社区沟通新信息或更新的发展。
尽管这种毫无根据的情况,我们相信这个社区有一条前进的道路,香巴拉可以成为一个更健康、更支持、更包容的僧伽。
衷心感谢尊贵的僧伽,
卡拉帕议会
Josh Silberstein,主席
简亚瑟
大卫•布朗
温迪·弗里德曼
杰西·格里姆斯
米切尔征税
亚当•
罗伯特Reichner
Christoph Schonherr
除了Reichner和Schönherr,签署者也是香巴拉加拿大协会的董事,该协会是一个注册的协会,负责管理香巴拉在加拿大的事务。这封信并没有说签名者是否也从协会辞职。
Josh Silberstein的地址是科罗拉多州博尔德。在公司文件中被称为“香巴拉治理部长”的简·亚瑟(Jane Arthur)使用的是佛蒙特州丹维尔的地址。米切尔·利维来自罗德岛的普罗维登斯。Adam Lobel来自匹兹堡。其他签名者都在哈利法克斯。最著名的可能是Biscuit General Store的老板温迪·弗里德曼(Wendy Friedman)。
“与此同时,位于科罗拉多州博尔德的Naropa大学已经宣布,其董事会已经要求Sakyong Mipham辞去Naropa天堂持有者和无投票权董事会成员的职务,他已经提交了辞呈,”佛教出版物报道狮子的咆哮:
该大学董事会主席和校长发表的联合声明称,“我们已经审查了几名女性的陈述,她们在遭遇性侵时是香巴拉国际组织的成员,她们讲述了2011年发生的性侵事件。我们认为这些故事是可信的,可信的。”
当我看到对萨扬·米帕姆的指控时,我看到了在一种培养和原谅权力的文化中所隐含的权力滥用。我怀疑滥用权力可能不仅仅局限于性虐待。我对香巴拉的金融方面特别感兴趣。
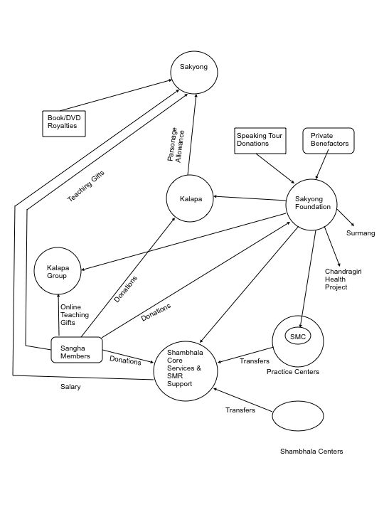
这张图表解释了香巴拉社区的收入流向,由Barbara Blouin发表在反叛的香巴拉自由电台上2009年:

与这种复杂的资金流动并行的是Skayong Ladrang Canada,该公司最近已更名为Skayong Potrang Canada。Landrang(现在是Potrang)的董事是Jeff Rosen, Joshua Silberstein, Tseyang Mukpo, Mipham Mukpo和Landon Mallery。除了西比斯坦,其他都是哈利法克斯地区的居民。
“从形式上讲,萨雍拉德朗是一个非盈利组织,501-C3,其主要目的是保护和支持萨雍家族,”萨雍拉德朗的“委员”Suter Dubose说,2009年对一位采访者说.“原因很明显;没有萨雍血统,就没有香巴拉血统延续到未来的一两代。此外,拉德朗还保护萨雍家族的遗物和资产。”
实际上,据了解该组织的人告诉我,朗朗/波特朗是由香巴拉社区的礼物资助的,这些资金完全没有来路。
许多人现在正试图理清香巴拉各组织与萨扬·米帕姆之间的财务关系。此外,他们还试图更好地了解谁拥有什么财产——科罗拉多州的一些财产似乎完全属于萨扬·米帕姆(Sakyong Mipham),我正在搜索新斯科舍省的财产记录。
你可以从上面的图表中看到香巴拉中心组织的部分收入来自世界各地的香巴拉中心,尤其是在美国。这些中心中至少有一个现在公开反抗;圣地亚哥香巴拉中心上周宣布:
- 7月1日,周日,中心发布了以下公告:“所有捐给圣地亚哥香巴拉冥想中心的捐款将留在当地中心,立即生效。暂停向香巴拉国际提供资金援助,直至另行通知。给圣地亚哥中心的捐款将用于支付我们的租金、水电费、互联网接入和保险等运营费用。”
-在7月1日星期日,应会员要求,公开开会的开始唱诵将不包含香巴拉血统的恳求或致敬。
- 7月7日(星期六)晚上7:30,我们将在主中心与Shastri Ruth Wallen和Shastri Marcy Fink举行社区会议。更多细节将在每周公告和网站上公布,sandiego.shambhala.org
恩西尼塔斯星期三的图书讨论将用伊森·尼希特恩的《回家的路》取代萨扬·米帕姆的现有选集。
-阳光计划报告的印刷版和最相关的电子邮件通讯都可以在中心提供给任何想在那里阅读的人。
-已经有人要求从主冥想厅和社区室移除释雍的照片,可能还有卓扬巴戎的照片。我们正在继续收到社区对此的反馈。请让我们知道你有什么评论或意见要分享。
我特别感兴趣的是香巴拉的各个组织是否一直在违反税法。例如,拉德朗教堂在其省级登记处上写着它是一座“教堂”,然而筹集的资金似乎只惠及了一个人——萨扬·米帕姆,我猜是他的家人。香巴拉加拿大协会之前注册为金刚佛教教堂;我不知道为什么要改名。似乎从香巴拉中心收取的许可费或其他费用是通过香巴拉国际运营的,但我不知道这些收入是被申报为商业收入还是慈善性质的。
2.和平的船
和平之舟
在下面的“海港”部分,你会看到海洋之梦今天来到哈利法克斯。海洋之梦被宣传为“和平之舟”:
和平船的第一次航行是在1983年由一群日本大学生组织的,作为对政府审查日本过去在亚太地区的军事侵略的创造性回应。他们为了从亲历者那里了解战争的真相和开展民间交流,租了船访问周边国家。
从那以后,“和平之舟”就成了某种意义上的和平大使,现在它正在进行第98次“全球和平之旅”,这是一次环球航行,于5月8日从日本横滨出发,将于8月22日返回。
该航次将主办2018年“争取无核世界的全球航行:和平船日霸计划”,日霸(广岛和长崎原子弹爆炸的幸存者)代表团将乘坐和平船,亲自作证并呼吁废除核武器。
“和平船”上的乘客一般是来自日本的退休人士,日语是船上的语言,但该组织正在努力扩大其覆盖面。演讲嘉宾“就全球与和平相关问题、新闻、环境、艺术、经济、非政府组织、志愿服务等主题进行讲座和研讨会。”
现在是再次努力宣布哈利法克斯港为无核区和禁止任何可能载有核武器的船只停靠这里的好时机。
3.身体发现
警方昨天发布的公告:
大约在[星期一]上午9点50分,警方接到报告说在非洲维尔路地区的麦凯大桥下面的水中发现了一具尸体。
在哈利法克斯地区消防和急救中心的协助下,一名男子的尸体从水中打捞出来,并移交给了法医服务机构。
鉴于情况,调查已交由劳工处处理,以确定此事是否由工作场所事故所致。
目前还没有进一步的细节。
4.停车
该市今天上午向供应商发布了一份征求建议书(RFP),要求他们为长期承诺的停车表技术升级提供所需的技术。
RFP列出了确定各种技术对城市成本的三种情况,并指出“提供的数量和成本仅用于评估目的,绝不打算反映实际采用情况或目标州交易量。”尽管如此,这些场景还是让我们了解了拟议运营的规模,以及在一定程度上,我们未来的停车生活将会是什么样子:

5.《天启》被取消了
现在我该怎么处理这些风暴芯片呢?

6.水危机
最近几天,市中心的两条水管爆裂,这是第一起霍利斯街和萨克维尔街,第二披萨角.
可能只是一个巧合,但我要注意的是,在兜帽区有一个巨大的新发展,可能会压倒供水系统。

政府
城市
周二
不举行公开会议。
周三

区域流域咨询委员会(周三下午5点,HEMDCC大型会议空间,奥尔德尼门)-董事会将讨论绿色网络规划.
取消-社区设计谘询委员会
省
本周没有公开会议。
在校园
没有公开活动。
在港口
5点:阿卡迪亚一艘油轮从圣约翰港抵达欧文石油港
上午8:冰的天使游艇从波士顿抵达高船码头
上午:海洋的梦想载有1422名乘客的游轮从冰岛的雷克雅未克抵达22号码头
9:15am:海洋的壮丽,载有2,446名乘客的邮轮从巴港抵达31号码头
下午1点:地平线上的明星,从9号码头驶往威尔逊补给码头
下午4点:正如费利西亚从迈阿密开出的42号码头
晚上六点半:海洋的壮丽从31号码头驶往巴尔的摩
8点:海洋的梦想从22号码头驶往纽约
脚注
今天早上我没有文字编辑;请善待我。

地图画得不错,蒂姆。创造出很棒的视觉效果。谢谢。
还不是这样!那只是一张愚蠢的谷歌地图。真的很棒的地图马上就要推出了…我还在学习如何使用这个程序。
哦。好吧,我等不及要看了!一定要大张旗鼓地介绍一下。
我想知道要多久才能把哈利法克斯半岛所有地区的雨水管和污水管分开?早在人力资源管理被省政府合并之前,城市房主就为这一基础设施存钱了。
我的理解是,哈利法克斯水务公司的暴雨和污水更新取决于人力资源管理部门是否批准在半岛城市地区的另一幢不符合标准的高层建筑,那里的污水处理基础设施已经过时。或者,就像你在吹风机街看到的那样,当它变得必要时。
哈利法克斯的房主和居民纳税人被忽视了,却不得不支付与这些密度“愿景”相关的日益增长的市政服务成本。
嗯。不知道香巴拉学校(据说是由香巴拉社区的成员建立的)是如何应对这种“新”发展的。
我们会看到一个“新用户付费原则”,当涉及到支付主要基础设施更新时,这是由哈利法克斯半岛的高产能发展所必需的?
当然,哈利法克斯老城的纳税人已经为下水道买单了。,道路等,可否为超逾立法会议定图则的超大密度新土地用途,而支付新的基建费用?
停车——当我从多伦多搬到哈利法克斯的时候,有一件事让我惊讶,那就是在一天中的任何时候,市中心仍然有大量的免费停车。最好的例子是Citadel高中旁边的Ahern Avenue,以及Young和Duffus之间的Novalea(甚至可能在更远的地方,但我必须核实一下)。这是对公共空间的一种可怕的使用,这基本上是对那些开车到半岛上班的人的一种巨大补贴,他们可以把车停在空间里,而这些空间本来可以更好地用于公共用途,而不是免费停车。面对这种情况,“汽车战争”的论调简直可笑。哈利法克斯需要拿出一些勇气,开始对半岛上每平方英寸的公共停车位收取高昂的费用,从早上6点到1900年,2000年,2100年??然后,这些收入可以优先用于交通融资、自行车基础设施、行人友好度和安全,然后我们就可以真正禁止所谓的对汽车的战争,我一直听说,但到目前为止,在这座城市没有看到任何证据。
曼岛来的冰天使是怎么回事?
关于核武器,尽管美国和俄罗斯拥有的核武器储备应该减少到与中国更适度的核武器储备(或者甚至是印度、以色列和巴基斯坦拥有的更适度的核武器储备)相匹配的水平,但有没有人注意到,距离上次大战已经73年了?
如果中国拥有的270枚核武器还不足以阻止我们再次参与全面战争,那么我们不妨限制放射性沉降物,这样我们就不会在核冬天和放射性沉降物中灭绝。
是的。我质疑军队的必要性。我说出来了。如果俄罗斯可以通过推特和勒索来接管美国,为什么我们需要海军?有人认为在未来的100年里会有人愤怒地发射鱼雷吗?